Упр.12.13 ГДЗ Мордкович Семенов 8 класс (Алгебра)
Решение #1

Рассмотрим вариант решения задания из учебника Мордкович, Семенов, Александрова 8 класс, Бином:
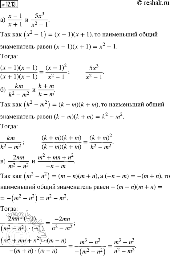
12.13. Приведите дроби к наименьшему общему знаменателю:
а) (x - 1)/(x + 1) и (5x^3)/(x^2 - 1);
б) km/(k^2 - m^2) и (k + m)/(k - m);
в) 2mn/(m^2 - n^2) и (m^2 + mn + n^2)/(-n - m);
г) 6y/(y^2 - 36) и (y^2 - 6y + 36)/(6 - y);
д) (x + y)/(x - y) и (x^2 y)/(x^2 - 2xy + y^2);
е) (p^2 q^2)/(p + q)^3 и (q - p)/(p^2 + 2pq + q^2).
*размещая тексты в комментариях ниже, вы автоматически соглашаетесь с пользовательским соглашением