Упр.162 ГДЗ Колягин Ткачёва 11 класс (Алгебра)
Решение #1
Решение #2

Рассмотрим вариант решения задания из учебника Колягин, Ткачёва, Фёдорова 11 класс, Просвещение:
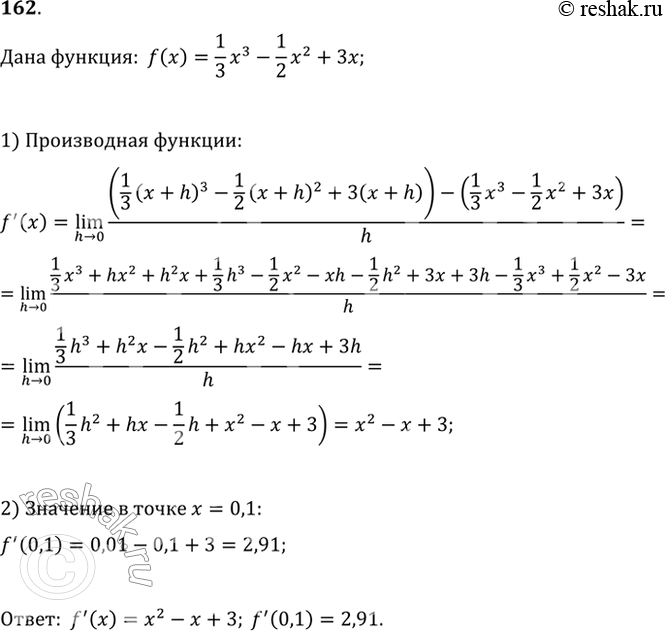
162. Дана функция f(x) =1/3*х3 - 1/2*х2 + 3х.
1) Используя определение производной, найти f(x).
2) Найти значение f'(x) в точке x = 0,1.
*размещая тексты в комментариях ниже, вы автоматически соглашаетесь с пользовательским соглашением