Упр.19.6 ГДЗ Мордкович Семенов 9 класс (Алгебра)
Решение #1

Рассмотрим вариант решения задания из учебника Мордкович, Семенов, Александрова 9 класс, Бином:
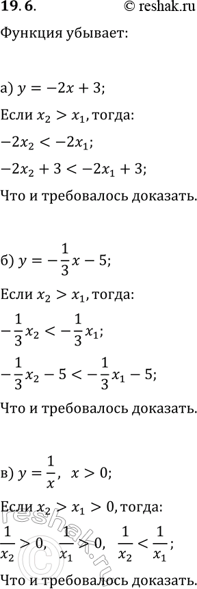
19.6. Используя свойства числовых неравенств, докажите, что данная функция убывает:
а) y=-2x+3; г) y=-3x-4;
б) y=-1/3 x-5; д) y=-3/5 x+4;
в) y=1/x, x>0; е) y=4/x, x<0.
*размещая тексты в комментариях ниже, вы автоматически соглашаетесь с пользовательским соглашением