Упр.2.22 ГДЗ Мордкович Семенов 7 класс (Алгебра)
Решение #1

Рассмотрим вариант решения задания из учебника Мордкович, Семенов, Александрова 7 класс, Бином:
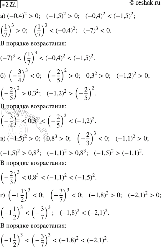
2.22. Не производя вычислений, расположите в порядке возрастания следующие числа:
а) (-0,4)^2, (-1,5)^2, (1/7)^3, (-7)^3;
б) (-3/4)^3, (-2/5)^2, 0,3^2, (-1,2)^2;
в) (-1,5)^2, 0,8^3, (-2/3)^3, (-1,1)^2;
г) (-1 1/2)^3, (-3/7)^3, (-1,8)^2, (-2,1)^2.
*размещая тексты в комментариях ниже, вы автоматически соглашаетесь с пользовательским соглашением