Упр.32.1 ГДЗ Мордкович Семенов 7 класс (Алгебра)
Решение #1

Рассмотрим вариант решения задания из учебника Мордкович, Семенов, Александрова 7 класс, Бином:
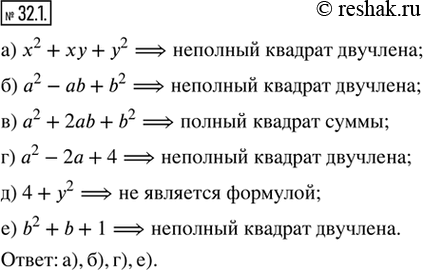
32.1. Укажите выражения, которые представляют собой неполный квадрат двучлена:
а) х^2 + ху + у^2; г) а^2 — 2а + 4;
б) а^2 — аb + b^2; д) 4 + у^2;
в) а^2 + 2аb + b^2; е) b^2 + b + 1.
*размещая тексты в комментариях ниже, вы автоматически соглашаетесь с пользовательским соглашением