Упр.322 ГДЗ Рыбченкова Александрова 9 класс (Русский язык)
Решение #1

Рассмотрим вариант решения задания из учебника Рыбченкова, Александрова, Загоровская 9 класс, Просвещение:
322 Прочитайте текст. Над какой проблемой размышляет автор? Какие примеры приводит для подтверждения своего мнения?
Автор размышляет над проблемой криков в преподавании.
Автор приводит в пример ситуацию из собственной жизни. Он выступал перед аудиторией, которая шумела, и криками он так ничего не добился.
Бескопечно опасен крик в педагогике. В одном газетном очерке с восторгом описывался знаменитый трепер, работающий с детьми и подростками. Автор писал, что сей мастер своего дела бывает несдержан и грубоват, и творилось об этих качествах его натуры как о гранях самобытного таланта.
Если педагог не обходится без крика, значит, это плохой педагог.
Мой собственный педагогический опыт говорит мне об этом. Однажды я не смог совладать с большой пезпакомой аудиторией, которой читал хорошо подготовлеппую лекцию, — зал шумел. Я повысил голос — на мгновение стало чуть тише, а йотом снова шум. Я заговорил ещё громче. Опять минута относительного внимания, и снова шум. Я заговорил уже не «форте» — «фортиссимо». Тот же результат! Мои голосовые возможности были исчерпаны, а тишины и внимания я так и не добился.
Став опытнее, я узнал: если класс, студенческая или иная аудитория шумит, надо говорить не громче, а, наоборот, тише. В зале возникнут островки внимания. Те, кому интересно узнать, что всё-таки там говорят, сами заставят замолчать соседей, и постепенно внимание разольётся по залу.
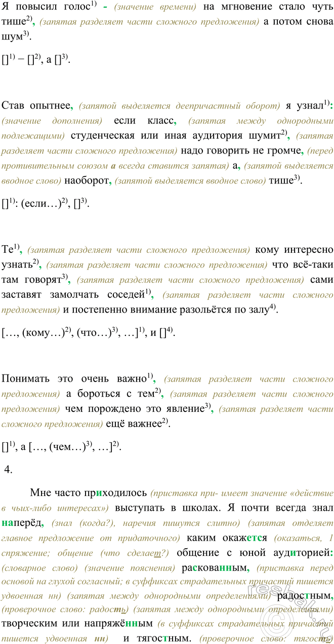
Мне часто приходилось (приставка при- имеет значение «действие в чьих-либо интересах») выступать в школах. Я почти всегда знал наперёд, (знал (когда?), наречия пишутся слитно) (запятая отделяет главное предложение от придаточного) каким окажется (оказаться, 1 спряжение; общение (что сделает?) общение с юной аудиторией: (словарное слово) (значение пояснения) раскованным, (приставка перед основой на глухой согласный; в суффиксах страдательных причастий пишется удвоенная нн) (запятая между однородными определениями) радостным, (проверочное слово: радость) (запятая между однородными определениями) творческим или напряжённым (в суффиксах страдательных причастий пишется удвоенная нн) и тягостным. (проверочное слово: тягость) Важнейший признак - (вторая часть содержит следствие) звучат ли в вестибюле (словарное слово) и коридорах (словарное слово) громкие окрики педагогов, (запятая разделяет части сложного предложения) или все пожелания, (после шипящих пишется гласная е) (запятая между однородными подлежащими) замечания, (проверочное слово: заме?тить) (запятая между однородными подлежащими) требования высказываются (пожелания, замечания, требования (что делают?) спокойными голосами. Школа, (запятая отделяет главное предложение от придаточного) где по ушам бьёт крик, (запятая отделяет главное предложение от придаточного) как правило, (словарное слово) (запятой выделяется вводное словосочетания) плохая школа…
Крик - (подлежащее и сказуемое выражены именами существительными в форме именительного падежа) маска профессиональной (словарное слово) некомпетентности! (можно подобрать синоним: отсутствие квалификации) Отсталости. Понимать (чередование -ним-/-ня-, после корня стоит суффикс -а-) это очень важно, (запятая между однородными сказуемыми) а бороться (что делать?) с тем, (запятая отделяет главное предложение от придаточного) чем порождено (в суффиксах кратких страдательных причастий пишется одна н) это явление, (запятая отделяет главное предложение от придаточного) ещё важнее.
(По книге С. Львова «Быть или казаться?»)
Выполните задания.
1. Укажите способ образования слова крик. Приведите примеры слов, образованных этим же способом.
Крик < кричать (бессуфиксный способ образования)
Другие слова, образованные бессуфиксным способом:
Даль < далёкий
Настрой < настроить
Шаг < шагать
План < планировать
Выход < выходить
2. Объясните значение слова компетентность. Проверьте себя по словарю иностранных слов.
Компетентность - 1. Наличие знаний и опыта, необходимых для эффективной деятельности в заданной предметной области. 2. Обладание компетенцией, правомочность.
2. Объясните значение выделенных слов. Проверьте себя по словарю иностранных слов. Подберите русские и иноязычные антонимы к этим словам.
Форте (муз.) - громко, в полную силу звука.
Антонимы: пиано, тихо.
Фортиссимо (муз.) - очень громко; громче, чем форте.
Антонимы: пианиссимо, очень тихо.
3. Выпишите из текста все сложные предложения с разными видами связи. Начертите их схемы. Объясните знаки препинания.
Автор писал1), (запятая разделяет части сложного предложения) что сей мастер своего дела бывает несдержан и грубоват2), (запятая разделяет части сложного предложения) и говорилось об этих качествах его натуры как о гранях самобытного таланта3).
[]1), (что…)2), и []3).
Однажды я не смог совладать с большой незнакомой аудиторией1), (запятая разделяет части сложного предложения) которой читал хорошо подготовленную лекцию2), (запятая разделяет части сложного предложения) - (значение времени) зал шумел3).
[]1), (которой…)2), ? []3).
Я повысил голос1) - (значение времени) на мгновение стало чуть тише2), (запятая разделяет части сложного предложения) а потом снова шум3).
[]1) ? []2), а []3).
Став опытнее, (запятой выделяется деепричастный оборот) я узнал1): (значение дополнения) если класс, (запятая между однородными подлежащими) студенческая или иная аудитория шумит2), (запятая разделяет части сложного предложения) надо говорить не громче, (перед противительным союзом а всегда ставится запятая) а, (запятой выделяется вводное слово) наоборот, (запятой выделяется вводное слово) тише3).
[]1): (если…)2), []3).
Те1), (запятая разделяет части сложного предложения) кому интересно узнать2), (запятая разделяет части сложного предложения) что всё-таки там говорят3), (запятая разделяет части сложного предложения) сами заставят замолчать соседей1), (запятая разделяет части сложного предложения) и постепенно внимание разольётся по залу4).
[…, (кому…)2), (что…)3), …]1), и []4).
Понимать это очень важно1), (запятая разделяет части сложного предложения) а бороться с тем2), (запятая разделяет части сложного предложения) чем порождено это явление3), (запятая разделяет части сложного предложения) ещё важнее2).
[]1), а […, (чем…)3), …]2).
4. Перепишите два последних абзаца, раскрывая скобки, вставляя пропущенные буквы и расставляя знаки препинания.
*размещая тексты в комментариях ниже, вы автоматически соглашаетесь с пользовательским соглашением