Упр.33.17 ГДЗ Мордкович Семенов 8 класс (Алгебра)
Решение #1

Рассмотрим вариант решения задания из учебника Мордкович, Семенов, Александрова 8 класс, Бином:
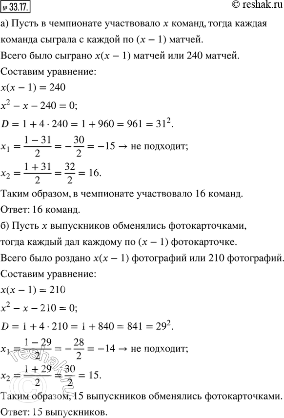
33.17. а) Чемпионат России по футболу проводится в два круга. В сезоне 2017/2018 всего было сыграно 240 матчей. Сколько команд участвовало в чемпионате, если каждая команда играла с каждой по одному матчу в каждом круге?
б) Несколько одноклассников после окончания школы решили обменяться фотокарточками (каждый с каждым). Сколько выпускников обменялись фотокарточками, если всего было роздано 210 фотографий?
*размещая тексты в комментариях ниже, вы автоматически соглашаетесь с пользовательским соглашением