Параграф 45 ГДЗ Кузнецова Титова 8 класс (Химия)

Изображение 1. Дайте определение ковалентной связи и опишите её свойства.Ковалентной называется химическая связь между атомами, осуществляемая общими электронными парами.Если...
Дополнительное изображение
Дополнительное изображение

Рассмотрим вариант решения задания из учебника Кузнецова, Титова 8 класс, Вентана-Граф:
1. Дайте определение ковалентной связи и опишите её свойства.
Ковалентной называется химическая связь между атомами, осуществляемая общими электронными парами.
Если ковалентная связь образуется между атомами одного элемента и общая электронная пара расположена на равном удалении от ядер обоих связывающихся атомов, то связь называют неполярной.
Если ковалентная связь образуется между атомами разных элементов и общая электронная пара смещена в сторону наиболее электроотрицательного элемента, то связь называют полярной.
Важнейшие свойства ковалентной связи:
• Прочность (энергия, которую нужно приложить, чтобы разорвать связь)
• Длина (расстояние между ядрами связывающихся атомов)
• Направленность (взаимное отталкивание общих электронов нескольких ковалентных связей)
• Полярность (смещение общих электронов в сторону более электроотрицательного элемента)
• Насыщаемость (способность атомов образовывать строго определенное число ковалентных связей)
2. Как образуется ковалентная связь? Поясните на примере схем её образования между атомами в молекулах водорода и бромово-дорода.
Химическая связь между атомами водорода осуществляется обобществленной парой электронов – каждый атом отдает на образование связи по одному неспаренному электрону, в результате чего у обоих атомов в составе молекулы формируется завершенный внешний электронный слой, подобный завершенному уровню атома гелия
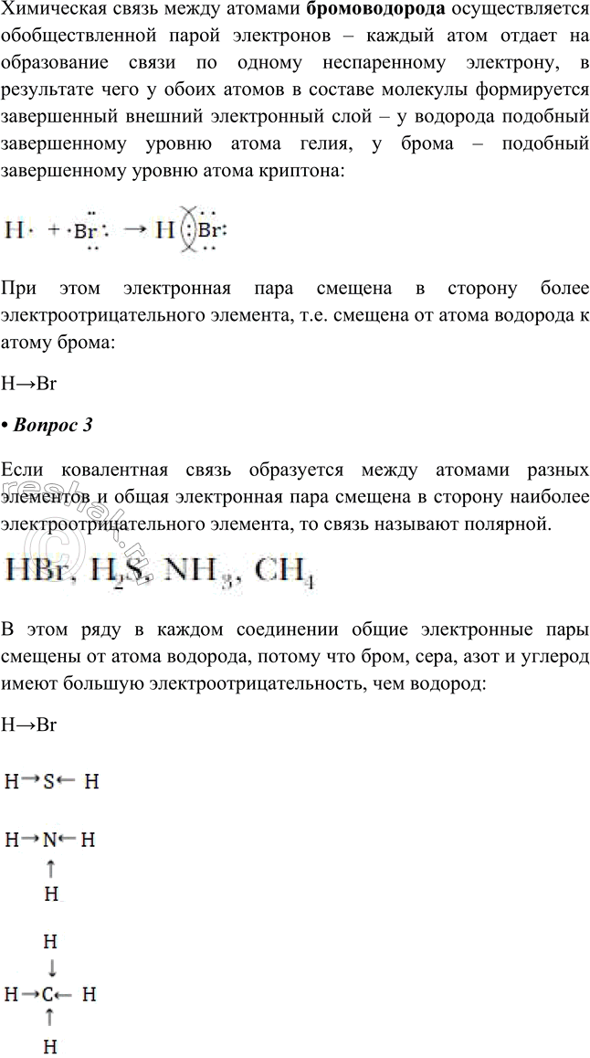
Химическая связь между атомами бромоводорода осуществляется обобществленной парой электронов – каждый атом отдает на образование связи по одному неспаренному электрону, в результате чего у обоих атомов в составе молекулы формируется завершенный внешний электронный слой – у водорода подобный завершенному уровню атома гелия, у брома – подобный завершенному уровню атома криптона
При этом электронная пара смещена в сторону более электроотрицательного элемента, т.е. смещена от атома водорода к атому брома:
H>Br
3. Дайте определение ковалентной полярной связи. Укажите и объясните направленность смещения электронных нар в молекулах: HBr, H2S, NH3, сн4.
Если ковалентная связь образуется между атомами разных элементов и общая электронная пара смещена в сторону наиболее электроотрицательного элемента, то связь называют полярной.
В этом ряду в каждом соединении общие электронные пары смещены от атома водорода, потому что бром, сера, азот и углерод имеют большую электроотрицательность, чем водород:
H>Br
4. Какое из указанных веществ имеет ковалентную неполярную связь?
1) СаСl2 3) HI
2) N2 4) СH4
Ковалентная неполярная связь образуется между атомами одного химического элемента. Среди ответов этому критерию удовлетворяет N2.
Правильный ответ 2).
5. Какой вид химической связи в молекуле сероводорода?
1) ковалентная полярная 2) ковалентная неполярная
Молекула сероводорода образована между атомами водорода и более электроотрицательной серы, поэтому общие электронные пары смещены в сторону атома серы:
Связь ковалентная полярная.
Правильный ответ 1).
6. Одинаковый вид химической связи имеют фтороводород и
1) фтор 3) кислород
2) фторид калия 4) вода
Молекула фтороводорода образована между атомами водорода и более электроотрицательного фтора, поэтому общие электронные пары смещены в сторону атома фтора:
H>F
Связь ковалентная полярная.
Ответ 1 не подходит, потому что в молекуле фтора ковалентная неполярная связь.
Ответ 2 не подходит, потому что во фториде калия между атомами металла и неметалла не образуется ковалентной связи.
Ответ 3 не подходит, потому что в молекуле кислорода ковалентная неполярная связь.
Молекула воды образована между атомами водорода и более электроотрицательного кислорода, поэтому общие электронные пары смещены в сторону атома кислорода – связь ковалентная полярная.
Правильный ответ 4).
*Цитирирование задания со ссылкой на учебник производится исключительно в учебных целях для лучшего понимания разбора решения задания.
*размещая тексты в комментариях ниже, вы автоматически соглашаетесь с пользовательским соглашением