Упр.518 ГДЗ Колягин Ткачёва 11 класс (Алгебра)
Решение #1
Решение #2

Рассмотрим вариант решения задания из учебника Колягин, Ткачёва, Фёдорова 11 класс, Просвещение:
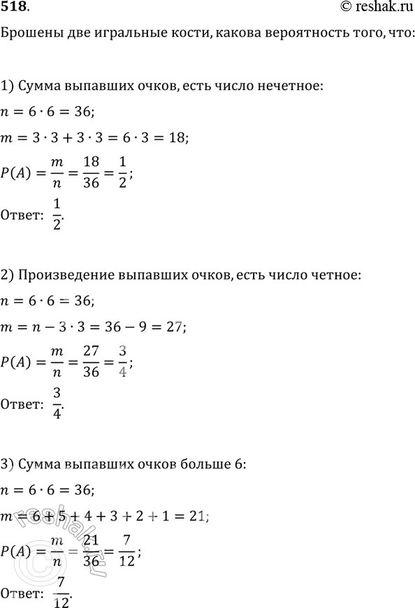
518. Брошены две игральные кости. Какова вероятность того, что:
1) сумма очков, выпавших на обеих костях, есть число нечётное; 2) произведение очков, выпавших на обеих костях, есть число чётное; 3) сумма выпавших очков больше 6?
*размещая тексты в комментариях ниже, вы автоматически соглашаетесь с пользовательским соглашением