Упр.729 ГДЗ Колягин Ткачёва 11 класс (Алгебра)
Решение #1
Решение #2

Рассмотрим вариант решения задания из учебника Колягин, Ткачёва, Фёдорова 11 класс, Просвещение:
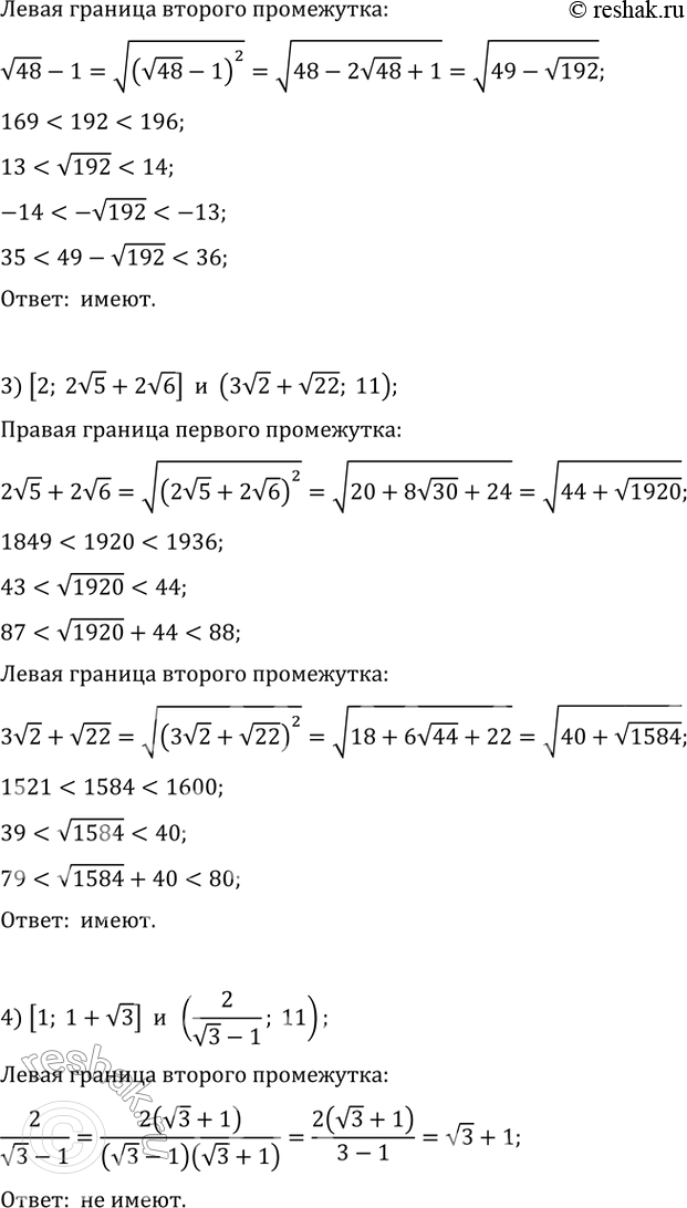
729. Имеют ли общие точки промежутки:
1) [1; 3 корень 2 + 2 корень 7] и [3 корень 3 + 4;15];
2) (0; корень 27 + корень 6) и (корень 48 - 1;10);
3) [2;2 корень 5 + 2 корень 6] и (3 корень 2 + корень 22; 11);
4) [1;1 + корень 3] и (2/корень 3 - 1; 4)?
*размещая тексты в комментариях ниже, вы автоматически соглашаетесь с пользовательским соглашением