Упр.751 ГДЗ Колягин Ткачёва 11 класс (Алгебра)
Решение #1
Решение #2

Рассмотрим вариант решения задания из учебника Колягин, Ткачёва, Фёдорова 11 класс, Просвещение:
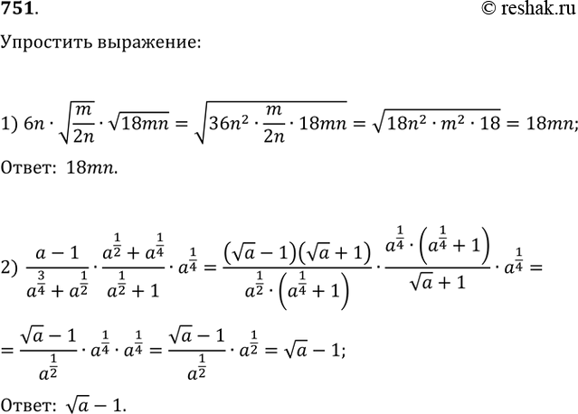
751 1) 6n * корень m/2n * корень 18mn;
2) a-1/a3/4 + a1/2 * a1/2+a1/4/a1/2 + 1 * a1/4.
*размещая тексты в комментариях ниже, вы автоматически соглашаетесь с пользовательским соглашением