Упр.829 ГДЗ Колягин Ткачёва 11 класс (Алгебра)
Решение #1
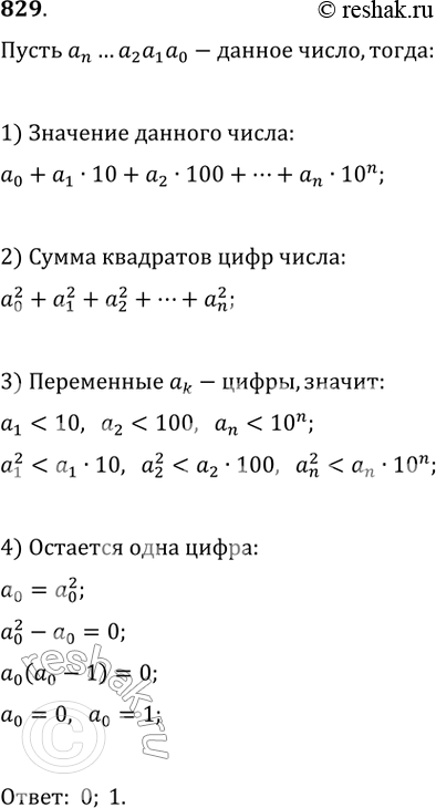
Решение #2

Рассмотрим вариант решения задания из учебника Колягин, Ткачёва, Фёдорова 11 класс, Просвещение:
829 Найти все целые числа, равные сумме квадратов своих цифр.
*размещая тексты в комментариях ниже, вы автоматически соглашаетесь с пользовательским соглашением