Упр.857 ГДЗ Колягин Ткачёва 11 класс (Алгебра)
Решение #1
Решение #2

Рассмотрим вариант решения задания из учебника Колягин, Ткачёва, Фёдорова 11 класс, Просвещение:
857.1) log3(sin 3x - sin x) = 2log9(17sin 2x) - 1;
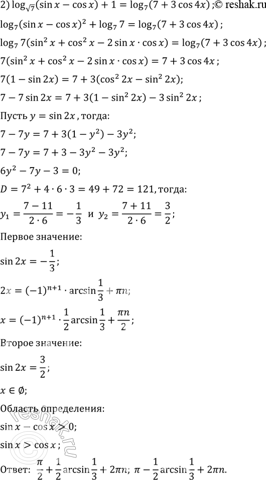
2) log корень 7(sinx - cosx) + 1 = log7(7 + 3cos4x).
*размещая тексты в комментариях ниже, вы автоматически соглашаетесь с пользовательским соглашением