Упр.9.13 ГДЗ Мордкович Семенов 7 класс (Алгебра)
Решение #1

Рассмотрим вариант решения задания из учебника Мордкович, Семенов, Александрова 7 класс, Бином:
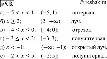
9.13. Составьте аналитическую модель промежутка, изображённого на рисунке, и запишите его обозначение.
а) Рис. 38; в) рис. 40; д) рис. 42;
б) рис. 39; г) рис. 41; е) рис. 43.
*размещая тексты в комментариях ниже, вы автоматически соглашаетесь с пользовательским соглашением