Упр.97 ГДЗ Ладыженская 9 класс (Русский язык)

Решение #1

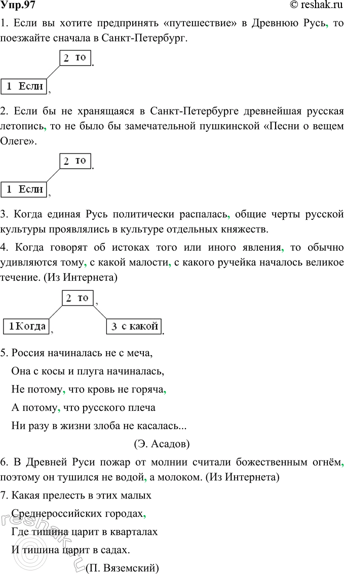
Изображение 97. Спишите, расставляя знаки препинания. Определите, в каких предложениях связь между главным и придаточным предложениями осуществляется с помощью простых и составных...

Рассмотрим вариант решения задания из учебника Ладыженская, Тростенцова 9 класс, Просвещение:
97. Спишите, расставляя знаки препинания. Определите, в каких предложениях связь между главным и придаточным предложениями осуществляется с помощью простых и составных союзов, в каких - с помощью союзных слов? Составьте схемы сложноподчинённых предложений с составными союзами.
1. Если вы хотите предпринять «путешествие» в Древнюю Русь то поезжайте сначала в Санкт-Петербург. 2. Если бы не хранящаяся в Санкт-Петербурге древнейшая русская летопись то не было бы замечательной пушкинской «Песни о вещем Олеге». 3. Когда единая Русь политически распалась общие черты русской культуры проявлялись в культуре отдельных княжеств.
4. Когда говорят об истоках того или иного явления то обычно удивляются тому с какой малости началось великое течение. (Из Интернета)
5. Россия начиналась не с меча,
Она с косы и плуга начиналась,
Не потому что кровь не горяча
А потому что русского плеча
Ни разу в жизни злоба не касалась...
(Э. Асадов)
6. В Древней Руси пожар от молнии считали божественным огнём поэтому он тушился не водой а молоком. (Из Интернета)
7. Какая прелесть в этих малых
Среднероссийских городах
Где тишина царит в кварталах
И тишина царит в садах.
(П. Вяземский)
*Цитирирование задания со ссылкой на учебник производится исключительно в учебных целях для лучшего понимания разбора решения задания.
*размещая тексты в комментариях ниже, вы автоматически соглашаетесь с пользовательским соглашением