Проверь себя Глава 5 ГДЗ Колягин Ткачёва 11 класс (Алгебра)
Решение #1
Решение #2

Рассмотрим вариант решения задания из учебника Колягин, Ткачёва, Фёдорова 11 класс, Просвещение:
1. Найти:
1) Р7;
2) А8 3;
3) С8 3;
4) P6/A7 5.
2. Упростить:
1) (n+1)!/(n-1)!;
2) (n-4)!/(n-2)!.
3. Сколькими способами можно выбрать для подарка 3 предмета из девяти различных предметов?
4. В одном классе изучается 10 разных учебных предметов. В пятницу завуч должен поставить в расписание этого класса 4 различных предмета. Сколькими способами он может это сделать?
5. Сколькими разными способами можно разместить 6 групп школьников в шести классных комнатах (по одной группе в комнате)?
6. Сколько существует трёхзначных цифровых кодов, в которых нет одинаковых цифр?
7. Записать разложение бинома: 1) (х + у)6; 2) (1 -а)5.
1. Решить относительно n уравнение:
1) Рn + 4 = 20P + 2;
2) An + 1 3 = Сn + 2+ 2.
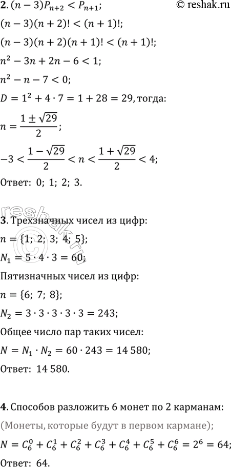
2. Решить неравенство (n - 3)Рn + 2 <Рn + 1.
3. Шифр некоторого сейфа образуется из двух чисел. Первое, трёхзначное число, составляется из цифр 1, 2, 3, 4, 5 (каждая цифра встречается не более одного раза); второе, пятизначное число, записывается с помощью цифр 6, 7, 8. Сколько различных шифров можно использовать в этом сейфе?
4. Сколькими способами можно разложить 6 монет по двум карманам?
5. Используя свойство числа сочетаний, найти:
1) C10 7 - C9 6;
2) C9 5 -C9 6 + C9 7 + C9 8 + C9 9.
6. Найти член разложения бинома (корень x - 1/корень 3 степени x)20, содержащий x5.
*размещая тексты в комментариях ниже, вы автоматически соглашаетесь с пользовательским соглашением