Ответы на вопросы Глава 5 ГДЗ Мордкович Семенов 8 класс (Алгебра)
Решение #1

Рассмотрим вариант решения задания из учебника Мордкович, Семенов, Александрова 8 класс, Бином:
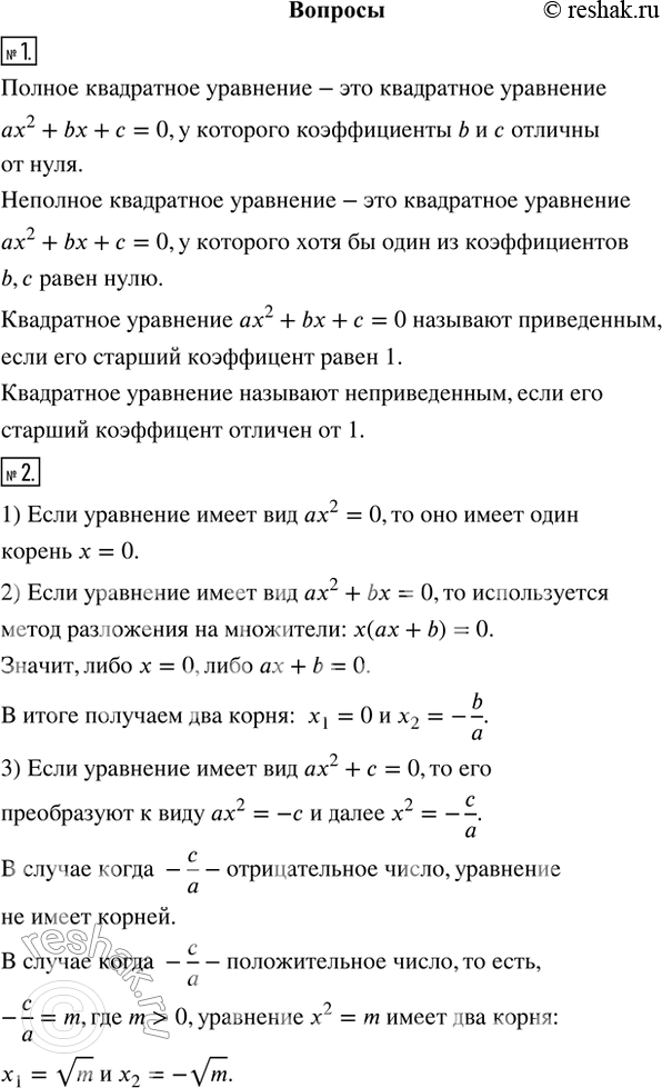
1. Какое квадратное уравнение называют: полным; неполным; приведённым; неприведённым?
2. Укажите способы решения неполных квадратных уравнений.
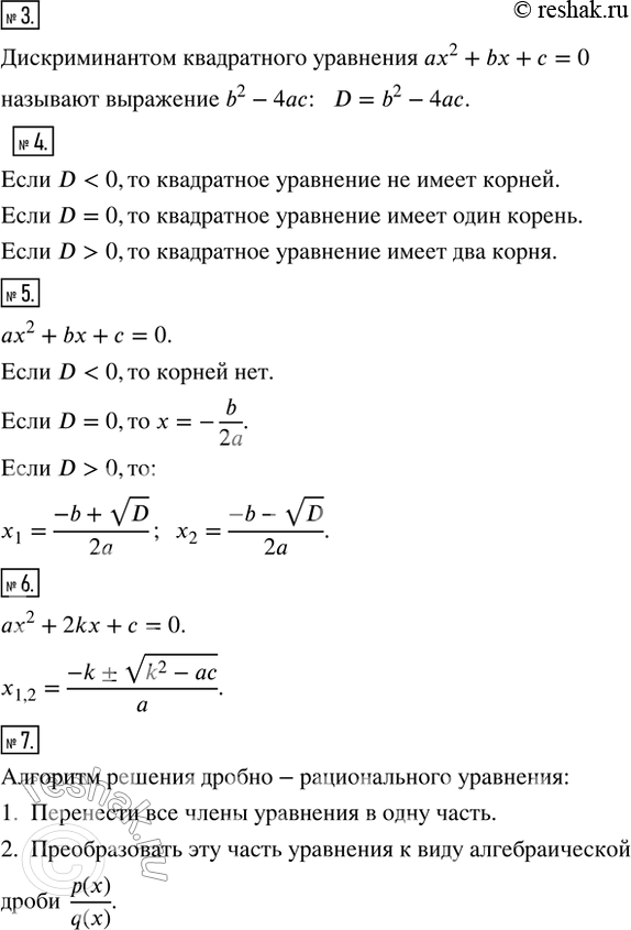
3. Что называют дискриминантом квадратного уравнения ах^2 + bx + c = 0?
4. Как узнать, сколько корней имеет квадратное уравнение?
5. Запишите формулу корней квадратного уравнения ах^2 + bх + с = 0.
6. Запишите формулу корней квадратного уравнения ах^2 + 2kх + с = 0.
7. Сформулируйте алгоритм решения дробно-рационального уравнения.
8. Какое уравнение называют биквадратным? Укажите метод решения биквадратного уравнения.
9. Сформулируйте теорему Виета и теорему, ей обратную.
10. Как квадратный трёхчлен ах^2 + bх + с разложить на линейные множители?
*размещая тексты в комментариях ниже, вы автоматически соглашаетесь с пользовательским соглашением