Упр.1519 ГДЗ Алимов 10-11 класс (Алгебра)
Решение #1
Решение #2

Рассмотрим вариант решения задания из учебника Алимов, Колягин, Ткачёва 11 класс, Просвещение:
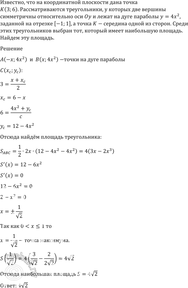
1519 На координатной плоскости дана точка К (3; 6). Рассматриваются треугольники, у которых две вершины симметричны относительно оси Оу и лежат на дуге параболы у = 4х2, заданной на отрезке [-1; 1], а точка К является серединой одной из сторон. Среди этих треугольников выбран тот, который имеет наибольшую площадь. Найти эту площадь.
*размещая тексты в комментариях ниже, вы автоматически соглашаетесь с пользовательским соглашением