Упр.219 ГДЗ Алимов 10-11 класс (Алгебра)
Решение #1
Решение #2

Рассмотрим вариант решения задания из учебника Алимов, Колягин, Ткачёва 10 класс, Просвещение:
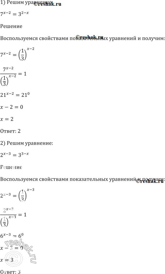
219. 1) 7^(x-2) = 3^(2-x);
2) 2^(x-3) = 3^(3-x);
3) 3^((x+2/4) = 5^(x+2);
4) 4^((x-3)/2) = 3^(2(x-3).
*размещая тексты в комментариях ниже, вы автоматически соглашаетесь с пользовательским соглашением