Упр.228 ГДЗ Алимов 10-11 класс (Алгебра)
Решение #1
Решение #2
Рассмотрим вариант решения задания из учебника Алимов, Колягин, Ткачёва 10 класс, Просвещение:
Решить неравенство (228-229)
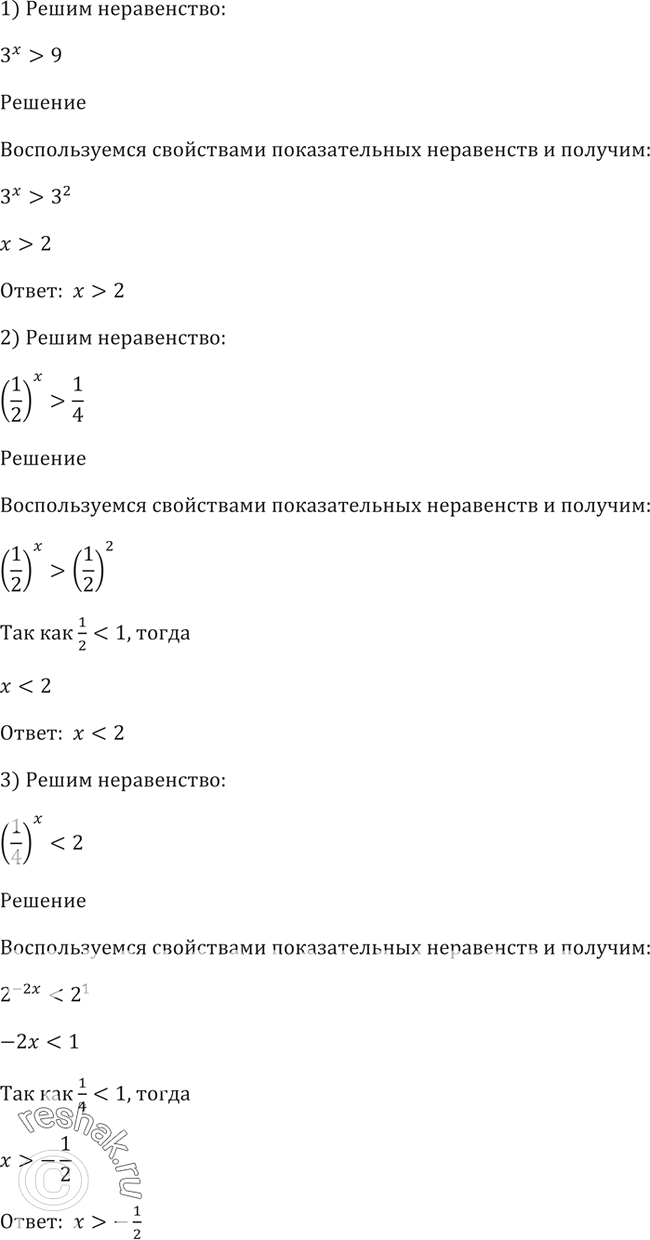
228. 1)3x>9;
2)(1/2)x>1/4;
3)(1/4)x<2;
4) 4x<1/2;
5) 2^3x >-1/2;
6) (1/3)^(x-1) <= 1/9.
Отправить другу:
*размещая тексты в комментариях ниже, вы автоматически соглашаетесь с пользовательским соглашением
