Упр.3.2 ГДЗ Мордковича 10 класс профильный уровень (Алгебра)
Решение #1
Решение #2(записки учителя)
Решение #3(записки школьника)

Рассмотрим вариант решения задания из учебника Мордкович, Семенов 10 класс, Мнемозина:
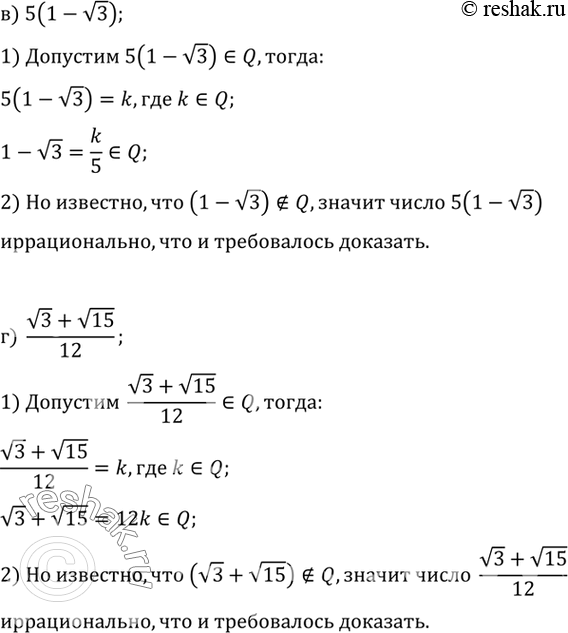
Используя результат 3.1, докажите иррациональность числа:
*размещая тексты в комментариях ниже, вы автоматически соглашаетесь с пользовательским соглашением