Упр.8.14 ГДЗ Мордковича 10 класс профильный уровень (Алгебра)
Решение #1
Решение #2(записки учителя)
Решение #3(записки школьника)

Рассмотрим вариант решения задания из учебника Мордкович, Семенов 10 класс, Мнемозина:
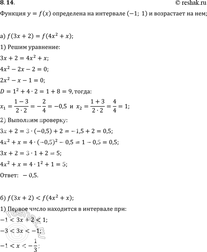
Пусть функция у = f(x) определена на интервале (-1; 1) и возрастает на нем. Решите:
а) уравнение f(3x + 2) = f(4x2 + x);
б) неравенство f(3x + 2) < f(4x2 + x).
*размещая тексты в комментариях ниже, вы автоматически соглашаетесь с пользовательским соглашением