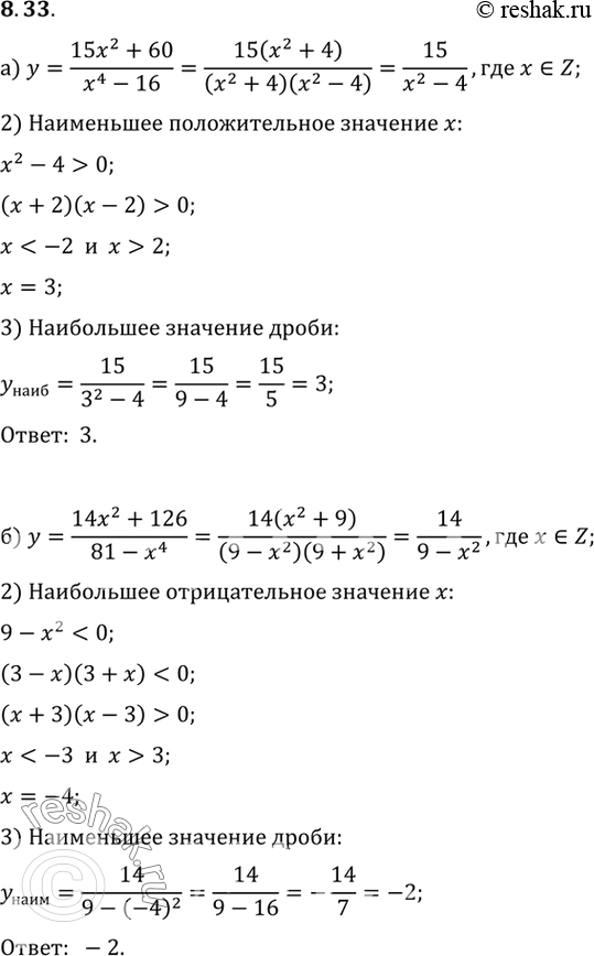
Упр.8.33 ГДЗ Мордковича 10 класс профильный уровень (Алгебра)
Решение #1
Решение #2(записки учителя)
Решение #3(записки школьника)
Решение #4

Совет дня!
Чтобы не спалиться на списывании, сайт решак.ру рекомендует максимально изменять тексты сочинений "под себя", изменять имена собственные, города, подбирать синонимы.*размещая тексты в комментариях ниже, вы автоматически соглашаетесь с пользовательским соглашением