Упр.11.72 ГДЗ Мордковича 11 класс профильный уровень (Алгебра)
Решение #1
Решение #2(записки учителя)
Решение #3(записки школьника)

Рассмотрим вариант решения задания из учебника Мордкович, Семенов 11 класс, Мнемозина:
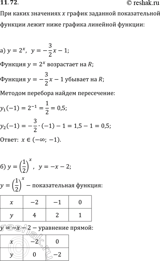
11.72 При каких значенияях x график заданной показательной функции расположен ниже графика заданной линейной функции:
а)y=2x, y=-3/2*x - 1;
б)y=(1/2)x,y=-x-2;
в)y=(1/5)x,y=3x+1;
г)y=3x,y=-2x+5?
*размещая тексты в комментариях ниже, вы автоматически соглашаетесь с пользовательским соглашением