Упр.13.34 ГДЗ Мордковича 11 класс профильный уровень (Алгебра)
Решение #1
Решение #2(записки учителя)
Решение #3(записки школьника)

Рассмотрим вариант решения задания из учебника Мордкович, Семенов 11 класс, Мнемозина:
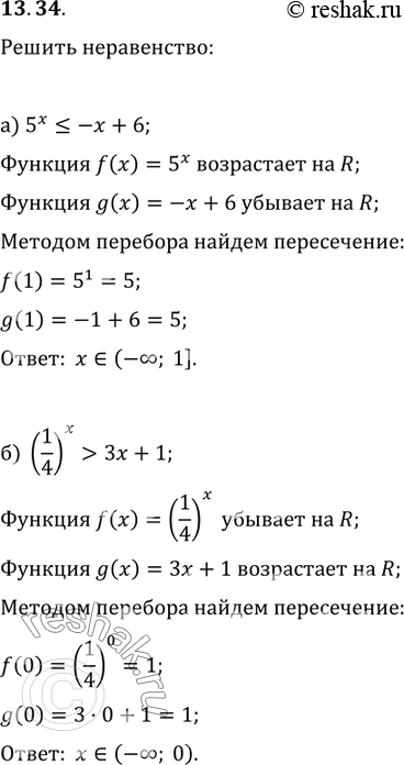
13.34 а)5x меньше или равно -x+6;
б)(1/4)x>3x+1;
в)(1/2)x<0,5x + 5;
г)3x больше или равно -x+4.
*размещая тексты в комментариях ниже, вы автоматически соглашаетесь с пользовательским соглашением