Упр.18.9 ГДЗ Мордковича 11 класс профильный уровень (Алгебра)
Решение #1
Решение #2(записки учителя)
Решение #3(записки школьника)

Рассмотрим вариант решения задания из учебника Мордкович, Семенов 11 класс, Мнемозина:
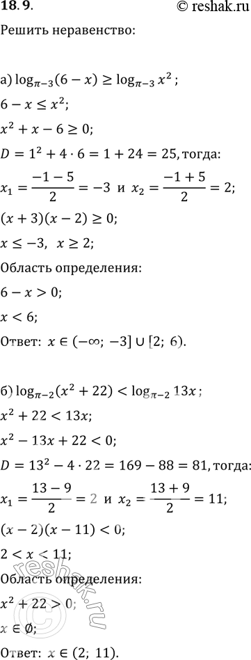
18.9. a) log(x-3) (6 - х) > log(x-3)(x2) ;
б) log(Пи-2)(x2 + 22) < log(Пи-2)(13x);
в) log(3-0,5Пи)(x - 6) меньше или равно log(3-0,5Пи)(6 - х2);
г) log(3,2-Пи)(x2 - 27) > log(3,2-Пи)(6x).
*размещая тексты в комментариях ниже, вы автоматически соглашаетесь с пользовательским соглашением