Упр.7.1 ГДЗ Мордковича 10 класс профильный уровень (Алгебра)
Решение #1
Решение #2(записки учителя)
Решение #3(записки школьника)
Решение #4

Рассмотрим вариант решения задания из учебника Мордкович, Семенов 10 класс, Мнемозина:
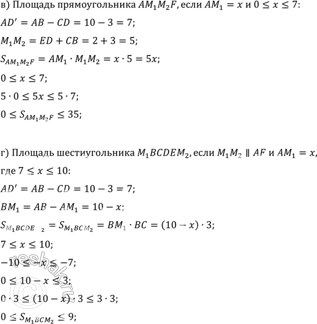
Ha рисунке 5 изображен шестиугольник ABCDEF, составленный из двух прямоугольников, причем AB = 10, BC = CD = 3, DE = 2. Найдите:
а) периметр шестиугольника ABCDEF;
б) площадь шестиугольника ABCDEF;
в) площадь прямоугольника AM1M2F, если AM1 = X1 0 < x < 7;
г) площадь шестиугольника AMxM2DEFy если MxM2WAF и AM1 = x, 7 < x < 10.
*размещая тексты в комментариях ниже, вы автоматически соглашаетесь с пользовательским соглашением