Упр.19.12 ГДЗ Мордковича 11 класс профильный уровень (Алгебра)
Решение #1
Решение #2(записки учителя)
Решение #3(записки школьника)

Рассмотрим вариант решения задания из учебника Мордкович, Семенов 11 класс, Мнемозина:
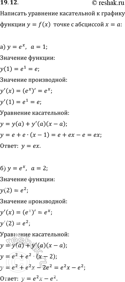
19.12. Напишите уравнение касательной к графику функции У = f(x) в точке с абсциссой х = а:
а) у = ех, а = 1; в) у = ех, а = 0;
б) у = ех, а = 2; г) у = ex, а = -1.
*размещая тексты в комментариях ниже, вы автоматически соглашаетесь с пользовательским соглашением